找回密码
 立即注册(请使用中文注册)

微信登录

微信扫一扫,快速登录

搜索
热搜: 活动 交友 discuz
查看: 222|回复: 0

【25.7.30揭晓】关于“我心中的迁安城市精神”主题征文评选结果的公告

[复制链接]

1万

主题

1万

回帖

17万

积分

管理员

积分
170685
发表于 2025-7-31 15:24 | 显示全部楼层 |阅读模式

马上注册,结交更多好友,享用更多功能,让你轻松玩转社区。

您需要 登录 才可以下载或查看,没有账号?立即注册(请使用中文注册) 微信登录

×
https://mp.weixin.qq.com/s/efOQoQu_XxBcpssnQB0QJw


关于“我心中的迁安城市精神”主题征文评选结果的公

七月的迁安,万物葱茏,生机盎然。近日,由政协迁安市委员会办公室、中共迁安市委宣传部、迁安市文学艺术界联合会联合主办的“我心中的迁安城市精神”主题征文活动落下帷幕。

本次活动由政协迁安市委员会办公室、中共迁安市委宣传部、迁安市文学艺术界联合会联合主办,是迁安市政协解码文化基因、汇聚精神力量、助力城市发展的重要实践。活动深入践行“四敢”要求,大力弘扬唐山“五种精神”,旨在深入挖掘迁安发展跨越的文化底蕴与精神内核,广泛凝聚社会各界智慧,共同唱响“干在实处挑大梁、走在前列作表率”的时代强音,擘画属于迁安人自己的精神图腾。

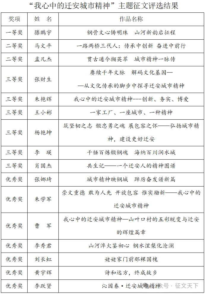
2025年3月22日启幕至4月30日截稿,活动反响热烈,共收到来自全国25个省市地区文学爱好者的689篇投稿。作品体裁丰富,涵盖诗歌、散文、议论文、记叙文等多种形式,饱含着对迁安的深情厚谊与深刻思考。为确保评选的专业性、权威性与公正性,活动组建了由中国作家协会会员、迁安市作家协会主席王树久先生领衔的专家评审组。历时两个月,评审组秉持公开、公平、公正原则,经过严谨审读、多轮筛选与充分评议,最终从众多佳作中评选出35篇优秀征文:其中一等奖1篇,二等奖2篇,三等奖6篇,优秀奖26篇。

附:“我心中的迁安城市精神”主题征文评选结果


                               
登录/注册后可看大图

                               
登录/注册后可看大图


来源\迁安市政协
回复

使用道具 举报

Archiver|手机版|小黑屋|联钥网 ( 滇ICP备2021005283号 )

GMT+8, 2026-1-21 19:33 , Processed in 0.086150 second(s), 6 queries , File On.

Powered by Discuz! X3.5

© 2001-2025 Discuz! Team.

快速回复 返回顶部 返回列表